其他網路開店平台費用如下:
meepShop|快速網路開店平台
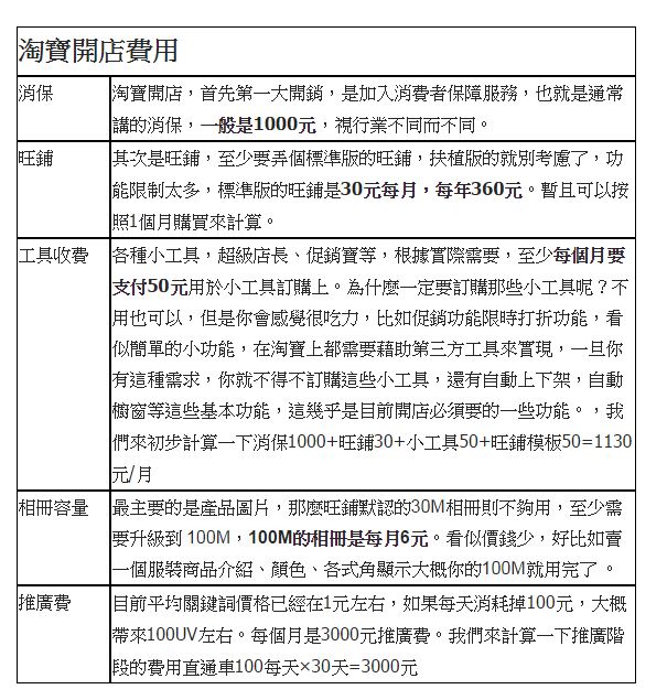
我們把前幾個階段的費用合算一下1130+6+3000= 4136元,這是第一個月開店成本。
第二個月的成本是3136。前兩個月成本之和為 4136+3136=7272,等於每年就要花費3萬~4萬!
其他網路開店平台費用如下:
我們把前幾個階段的費用合算一下1130+6+3000= 4136元,這是第一個月開店成本。
第二個月的成本是3136。前兩個月成本之和為 4136+3136=7272,等於每年就要花費3萬~4萬!